
手机扫描下载
应用指数:5 分
蔚蓝档案Bavoice最新版本25.5M游戏工具
九一云游戏app官方正版41.6M游戏工具
剧本编辑器手机版app29.8M游戏工具
森空岛app官方版45.2M游戏工具
游戏加加官方手机版(GamePP)141.3M游戏工具
百分网游戏网盒官方正版app54.1M游戏工具
软天空官方正版31.8M游戏工具
7723游戏盒安装官方正版65.2M游戏工具
虫虫助手安装正版76.8M游戏工具
taptap官方正版27.3M游戏工具
九游官方正版37.4M游戏工具
2026八门神器官方正版70.7M游戏工具
游戏介绍游戏截图相关版本网友评论下载地址
233乐园下载安装免费官方版由北京龙威互动科技有限公司,从一开始的小游戏盒子,现在发展成资源丰富的游戏平台,不仅仅拥有各种好玩的小游戏和页游,还收录了国内外大量热门手游和单机游戏,并且还有不少独家游戏,是全网所没有的手机游戏,只能在233乐园这里找到,让大家玩的开心。
233乐园app专为安卓用户推出的游戏聚合软件,品鉴精品好游,抢先体验内测新游,发现好玩、新奇、魔性、二次元等手游,满足不同年龄和不同群体对于游戏的需求,游戏库中包含沙盒、射击、塔防、MOBA、赛车等细致分类的游戏题材,精准推荐适合的游戏内容,帮助玩家发掘好游戏,玩上好游戏,同时233乐园游戏APP还拥有专区和社区板块,查看最新游戏信息动态,分享您的精彩游戏瞬间,提供优质游戏攻略,旨在搭建千万游戏爱好者之间沟通交流的桥梁。关注排行榜掌握手游市场动向,发表游戏评价,共建高品质游戏交流社区,与千万游戏爱好者交流心得,与开发者直接沟通、反馈游戏建议BUG。这里还有一手新游爆料信息、游戏工具、有趣视频,助您走向游戏发烧友之路。

1、首先进入到233乐园当中,进入“我的”板块,点击“账号设置”;

2、在这里选择“实名认证”;

3、点击下面的“修改实名认证信息”;

4、注意的是:
点击修改后,当前实名认证信息会被清除,实名认证信息每天仅有十次清除机会。

5、最后就可以更换了,输入新的即可。

进入app之后,点击右下角“我的”;

然后点击头像,完善账号;

把同步233角色头像开关,关掉;

再点击从相册中选择,即可选择手机相册里面的照片当做头像了。

游戏库
每天都会抓取很多游戏,存放在游戏库中,可以随机寻找你想玩的游戏。
排行
排行榜主要分为人气、最新、飙升、下载和期待榜,可以轻松找到近期热门游戏,或者预约即将上线的新游戏。
个人中心
玩过的游戏、收藏的游戏在这里都可以找到,还有热门的游戏活动和其它功能,使用过程中遇到问题、或者对产品有建议也可以进行反馈。
游戏圈
为玩家提供游戏交流软件,分享你的游戏经历,以及和游戏相关的创作内容,真正的和其它玩家一起交流。
攻略
在游戏介绍页面的攻略板块,为你带来深度攻略和游戏资讯,同时提供对应的游戏工具,比如原神地图资源查询器等。
便捷后台
为开发者提供了一套实用便捷的后台,能够快速提交你的游戏或应用。
搜索
提供沙盒、竞技、塔防、MOBA、射击、生存、角色扮演、休闲、动作、闯关、解压、赛车等游戏题材,只要你能想到的分类这里都有。
1、游戏
在线点击即玩,不用下载游戏,想玩即玩,节省大量时间。
2、社区
一群游戏逗比的欢乐聚集地,经验交流,吹牛聊天,不再孤独。
3、福利
各种游戏礼包免费领取,福利拿到手软。
4、变态版网游
各种类型网游免费送VIP,送元宝,送钻石,总有你想要的。
1、首先打开233乐园软件,进入到首页中后我们点击右下角的【我的】;

2、然后在我的页面中可以查看很多的信息,在这里点击右上角的【三横图标】;

3、接着来到更多的页面中我们需要点击【账号设置】;

4、之后进入到账号与绑定设置的页面中点击【切换账号】;

5、最后点击过后在切换账号的页面中点击需要切换的账号即可;

1、进入233乐园正版之后,点击“我的”板块;

2、在这里点击“客服入口”;

3、选择充值问题;

4、如是未成年充值,则可以选择第一项“未成年充值退款”;

5、然后在微信搜索“龙威互动客服中心”公众号,关注;

6、关注之后选择“充值退款”,不要急着申请,可以先点击申请注意事项;

7、先在下面看看退款的注意事项;

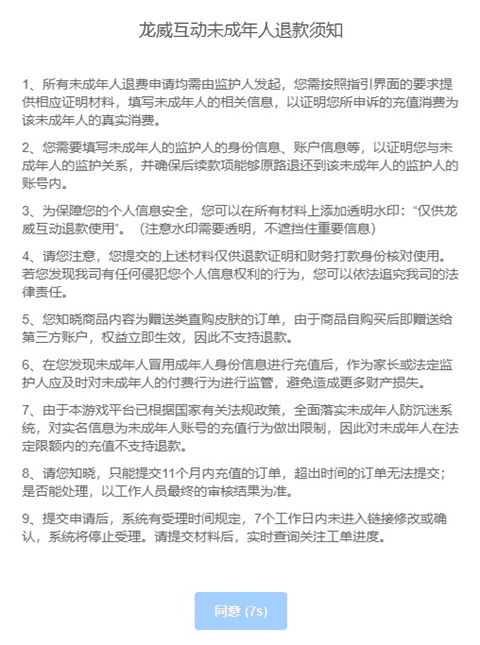
8、然后点击“申请入口”,进入之后会有未成年人退款须知,这里也要注意看哦!

9、看玩之后需要准备以下材料,
身份证明
材料1:未成年人出生证明
材料2:监护人户口簿户主页
材料2:监护人户口簿的个人页
材料2:未成年(小孩)户口簿个人页
拍摄一段您的小孩玩游戏的视频
充值的游戏区服、游戏ID截图
账号实名认证人手持身份证照片
账号实名认证人与未成年人关系证明

10、以及消费证明和特殊材料证明
消费证明:支付渠道流水证明;
特殊材料证明:能证明是孩子充值的材料包括但不仅限于:游戏内聊天记录,充值时的监控视频等。

整理完以上材料之后就可以提交了,提交之后工作人员会进行审核,申请结果以工作人员最终审核的为准哦!
1、233乐园盒里面的游戏都是免费的,随便点击就是;

2、比如这款类似我的世界的游戏,点击进去就可以免费下载了

3、继续下滑,这样可以找到很多类似的游戏,反正不要钱下载玩玩就知道好不好玩啦

1、首先打开233乐园软件,找到【我的钱包】,打开后就可以看到【提现】。

2、另外还能看到【兑换】,100000金币等于1元,因此想要提现就要先积攒金币。

3、每天玩十分钟游戏就可以获得金额,连续10天就可以提现到支付宝或者微信啦。

1、在线发布个人动态,可以与好友之间动态互动,随时动态沟通;
2、划分不同兴趣互动圈子,可以到喜欢的圈子里进行热点话题讨论;
3、这里快速寻找到与自己谈得来的好友,好友随时在线交流,聊天就有钱赚;
4、关注感兴趣的好友,最新好友动态更新第一时间通知您;
5、设置消息提醒,开启消息提醒,接收到最新消息及时消息通知您;
6、全部所赚的钱可以进行个人银行卡、微信提现,提现进度实时查看。
修复Bug,优化用户体验





233乐园32位版本
华为花瓣轻游app最新版
荣耀小游戏app
oppo小游戏安装包最新版
vivo小游戏安装
狼人杀手机版
taptap官方正版
好游快爆官方版本
4399游戏盒安装官方正版
虫虫助手安装正版
7723游戏盒安装官方正版
软天空官方正版
虫虫助手安装正版
7723游戏盒安装官方正版
软天空官方正版
2026八门神器官方正版
多玩我的世界盒子最新版本27.1M游戏工具
ourplay加速器官方最新版62.9M游戏工具
winlator模拟器最新版140M游戏工具
葫芦侠官方版安装33.7M游戏工具
7723游戏盒安装官方正版65.2M游戏工具
ogm折相思游戏盒子最新版本33.2M游戏工具
软天空官方正版31.8M游戏工具
7723游戏盒安装官方正版65.2M游戏工具
ourplay加速器官方最新版62.9M游戏工具
多玩我的世界盒子最新版本27.1M游戏工具
winlator模拟器最新版140M游戏工具
葫芦侠官方版安装33.7M游戏工具
游戏交易平台
画质助手
switch模拟器
国外游戏盒子
云游戏